全民“养虾”热潮来临,一文读懂各地“养虾”产业链支持政策

2026年,全国政府工作报告首次提出“打造智能经济新形态”,明确以深化拓展“人工智能+”为牵引,着力推动智能终端与智能体普及、人工智能商业化规模化应用、智能原生新业态新模式培育。近期,以OpenClaw为代表的开源AI智能体技术取得重要突破,标志着人工智能从被动响应到主动执行的重要转变,深圳、无锡、合肥、常熟等城市相继出台专项政策,推动OpenClaw部署应用、生态培育、场景开放。本文从AI智能体的内涵价值出发,梳理产业链关键环节与先发城市政策措施,为成都抢抓智能经济发展窗口期、加快培育智能经济生态提供参考支撑。

OpenClaw(昵称“龙虾”)是AI智能体这一技术方向的开源实践,与ChatGPT等传统聊天机器人不同,OpenClaw能够感知环境、自主决策、精准执行,具有本地化部署、持续性管理、自动化执行、模块化工具、多模型协同等优势,是将人工智能技术转化为实体生产力的重要载体。
经用户授权后,OpenClaw可“7×24”小时接管鼠标键盘,自主拆解任务、调用软件,完成文件管理、代码执行、数据抓取等各项具体工作,用户对OpenClaw进行部署、训练、调试、应用的过程被称为“养虾”。
OpenClaw的发展离不开算力、数据、算法、生态、场景、人才六大核心要素,其中:算力是基础设施,为AI智能体提供模型训练与持续推理的基础计算支撑,随着智能体规模化部署,算力消费也将呈指数级增长;数据是关键原料,数据采集及加工为AI智能体训练提供高质量语料供给,决定智能体的知识边界与认知精度;算法是重要引擎,AI智能体通过模型架构与算法优化,实现从数据中提取规律,提升认知推理、自主决策能力;生态是支撑载体,技术提供商、应用开发者、行业用户形成的协同网络为智能体提供规模化部署、迭代优化与商业变现的环境支撑;场景是价值实现,AI智能体通过嵌入真实业务场景,实现从技术能力向生产力实体的转化,加速产业智能化、智能产业化进程;人才是第一资源,人才是AI智能体技术突破、创造性应用的核心主体,支撑AI智能体持续演进。

OpenClaw产业生态图谱(图片由AI参与生成)

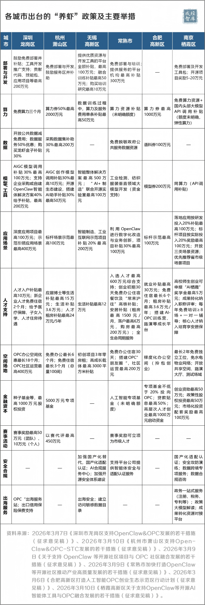
今年以来,深圳、无锡、合肥、常熟、杭州、南京等地已率先出台专项政策,围绕基础开发、部署支持、算力保障、数据供给、模型应用、人才引育、金融赋能、场景示范、社群打造等方向,为“养虾”提供全方位的政策支持。

“养虾”产业链政策概览(图片由AI参与生成)
(1)“育虾苗”——开发支持
各城市通过免费部署应用AI智能体,鼓励开源代码贡献和工具开发,降低部署应用技术门槛,拓展开发服务新模式。其中:
常熟补贴力度最大,对提供OpenClaw部署应用、技能培训服务的市场化专业化平台给予最高300万元奖励;深圳龙岗区、无锡高新区政策覆盖面更广,从专业培训购买、企业代码贡献、项目训练等多个维度支持OpenClaw技术开发。
(2)“投饲料”——算力支持
各城市通过发放“算力券”、提供免费算力、补贴算力租赁费用,解决算力贵的痛点。其中:
杭州萧山区补贴力度最大,按智算服务金额的50%给予单个主体年度最高2000万元补贴;深圳龙岗区吸引力最强,为新入驻企业免费提供3个月通用算力、智算算力等各类算力资源。
(3)“补营养”——数据支持
各城市通过开放政府公共数据,补贴高质量数据集采购和语料加工费用,解决数据难找的问题。其中:
深圳龙岗区补贴更全面,既减免公共数据使用费用,又给予购买数据服务尤其是开箱即用“龙虾盒子”等数据产品采购补贴。
(4)“强大脑”——模型支持
各城市不仅补贴大模型API调用费用,同时聚焦重点产业领域支持垂直模型研发,既降低创业初期的“试错成本”,又鼓励企业“反哺”技术支持开发模型工具。其中:
无锡高新区专项领域解决方案奖励最高,对实现OpenClaw开源工具及底层异构快速接入、智能感知等关键技术的企业最高支持500万元;深圳龙岗区、杭州萧山区均覆盖对AIGC¹企业奖励,对基于多模态大模型进行创作生产的AIGC企业给予最高100万补贴。
(5)“拓销路”——场景应用
各城市支持开放政务、制造、医疗等场景,对标杆示范项目给予重奖,以智能体带动技术落地。其中:
深圳龙岗区补贴力度最大,智能制造、智慧政务、智慧园区、智慧医疗等深度应用项目最高奖励100万元,具有技术创新、市场推广、应用成效、发展潜力优势的示范引领应用场景最高奖励400万元;无锡高新区对垂直领域的奖励最高,重点鼓励企业基于OpenClaw框架开展智能制造、工业互联网项目,最高奖励200万元。
(6)“引虾农”——人才引育
各城市主要通过提供生活补贴、免费住宿、低成本或免费办公空间,构建“零成本启动”环境。其中:
常熟支持措施更加精准,不仅为入选人才提供“常熟-上海”高铁补贴,还支持运营机构围绕具身智能、纺织服装、直播电商、文创设计等特色领域建设OPC社区,并给予最高200万元奖励。
(7)“选良虾”——赛事活动
各城市通过举办或支持各类赛事活动,推动以赛代筛、以赛促创、以赛聚才,高效率发掘优质项目资源。其中:
杭州萧山区力度最大,通过建立“以赛代评”专项赛事机制,重点发掘并培育深度应用OpenClaw类开源智能体的优质项目,最高给予450万元补助;常熟支持方式更为多元,对创新创业大赛获奖者除给予资金奖励外还直接立项为市级“昆承英才”。
(8)“注活水”——资金支持
各城市通过设立专项基金,提供股权投资、贷款贴息及创业担保,以金融资本赋能OpenClaw生态营造,解决企业融资难题。其中:
合肥高新区金融支持体系更为全面,不仅联动金融机构提供知识产权质押、信用贷款等融资服务,还明确要求人工智能专项基金不低于20%定向投向高成长性OPC企业,并给予高层次人才最高1000万元创业启动资金。
(9)“闯深海”——出海服务
部分城市通过设立出海服务站,提供数据流通、市场拓展、合规咨询、知识产权保护等服务。其中:
深圳龙岗区专设“出海服务站”,依托国际化服务基地,构建从需求感知到产品交付的敏捷闭环,并对出海型OPC出口信用保险购买给予补贴。
(10)“筑堤坝”——安全保障
各城市均强调安全合规的硬性制度要求,围绕技术自主、数据流动、标准认证等方面建立完善监管机制。其中:
无锡高新区、常熟、南京栖霞区均要求供应链国产化与适配认证,入驻社区的开发主体需完成国产化适配认证,降低技术依赖风险,并依托社区定期开展安全攻防演练。无锡高新区、南京栖霞区建立访问敏感数据目录,实施最小权限原则,为开发主体提供数据合规查询、安全调用咨询,以及数据跨境流动专项服务。




文中注释说明:
1. AIGC即生成式人工智能,AIGC企业基于模型生成的产品可应用于智能助手、虚拟人、游戏娱乐、拍摄剪辑、电商优化等领域。