城市轨道交通设备更新改造大单频频,成都如何提升竞争力抢滩市场?

随着我国城市轨道交通早期建设线路陆续进入10-15年的设备更新周期,城市轨道交通逐步进入“存量时代”,叠加国家“大规模设备更新”政策,全国已迎来一波城市轨道设备更新改造的高峰。2025年9-10月,轨道交通设备更新改造招投标市场火热、大单频频,上海、南京、沈阳等多个城市发布更新改造项目中标结果,涉及信号系统、供电系统、通信设备、车站环控系统(BAS)等多个领域。成都市经济发展研究院“轨道交通产业研究员”以近期城市轨道交通设备更新改造招投标情况为切入点,剖析城市轨道交通市场的新走向、新竞争模式,为成都如何在城市轨道交通设备更新改造浪潮中抓住机遇、抢滩市场提出思考与建议。

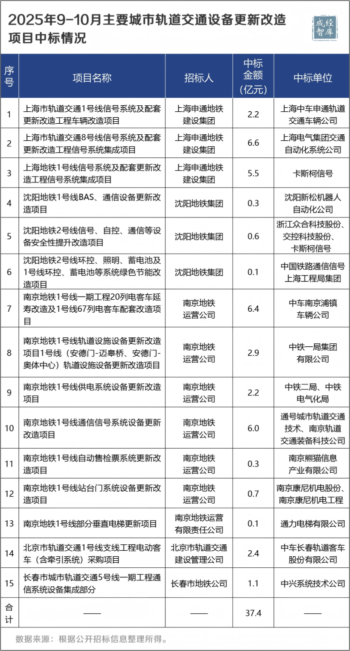
2025年9-10月,国内城市轨道交通设备更新改造招标公告密集发布,吸引众多行业内知名企业参与竞争,显示出轨道交通设备更新改造领域需求旺盛。上海轨道交通1号线信号系统及配套更新改造工程车辆改造、南京地铁1号线供电系统设备更新改造等15个项目公布中标结果,中标金额总量达37.4亿元,其中,9个项目中标金额超亿元。项目建设内容既包括整车、信号系统、牵引系统及其相关设备,也包括与列车运行紧密相关的全线路、车站环控系统(BAS)、站台门、垂直电梯等配套设施。中标候选人包括上海中车申通轨道交通车辆、中车南京浦镇车辆、卡斯柯信号、南京康尼机电、中铁一局等19家行业知名企业。
综合分析项目中标情况,城市轨道交通设备更新改造呈现出项目复杂且系统化、技术要求高、供应商实力强等特点。从需求端来看,除了常规的信号设备、车辆设备等更新外,还要求对车门系统、制动系统、车站环控系统、轨道线路等多个关键子系统进行全方位升级。为了匹配未来更加高效精准的智能化、绿色化运行需求,对智能运维、无人驾驶等新技术引入提出了更高要求。从供给端来看,在采购人对项目复杂性和技术高要求背景下,供应商需要具备强劲的综合实力和行业内的关键技术竞争力。例如,南京地铁1号线电客车改造项目中标候选人中车南京浦镇车辆公司,作为中车系的核心子公司,既是城市轨道交通装备专业化研制企业,也是系统集成解决方案的行业龙头。


(1)政策端:“大规模设备更新”推动市场快速增长
推动交通运输大规模设备更新是加快建设交通强国、推动交通运输行业高质量发展的重要举措。2024年6月,交通运输部等十三部门印发《交通运输大规模设备更新行动方案》,明确加大财政资金、金融保险等支持力度,推动新一轮交通运输设备更新换代。例如,超长期特别国债对铁路公共运输服务企业设备更新改造项目,按照不超过设备购置金额50%的比例给予支持,仅2025年1-9月超长期特别国债支持设备更新的投资补助资金已支持约8400个项目,带动总投资超1万亿元。
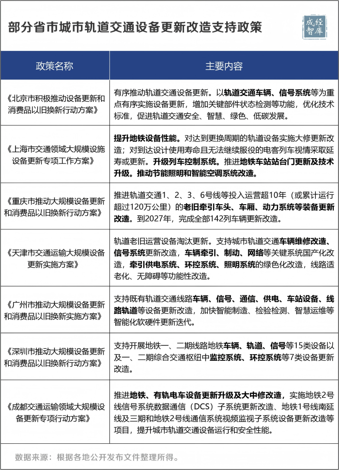
随后,多地相继出台一系列推动城市轨道交通设备更新的新政策,北京、上海、重庆、广州、深圳、成都等轨道交通运营超过10年的城市纷纷启动改造计划,在重点解决设备老化、安全隐患及能效等问题的同时加快智能化、绿色化升级转型。从各地政策支持内容来看,城市轨道交通设备更新改造覆盖地铁、有轨电车等多种制式,涉及轨道交通车辆、信号系统、控制系统、动力系统、牵引系统等核心装备及其零部件。
同时,为匹配智能化的发展目标,催生出对智慧化运营系统、站台设施智能化改造等订单需求。例如,成都发布的城市轨道交通大规模设备更新行动方案涉及44个项目,设备更新资金补贴费用金额达61.6亿元。上海围绕地铁线路轨道检修更新预计年均更新轨道长度70公里左右,升级列车控制系统年均更新12节左右,地铁车站站台门更新及技术升级年均更新300樘左右,根据招投标价格粗略估计将释放超100亿的市场需求潜力。

(2)需求端:技术升级要求匹配绿色智能化方向
轨道交通行业已从“规模扩张”转向“质量提升”,市场需求核心正聚焦于绿色化与智能化的深度融合,新一代信息技术与低碳技术应用成为设备更新的核心驱动力。在“双碳”目标与新质生产力发展要求的双重牵引下,运营企业对设备的能效水平、智能运维能力及全生命周期价值提出了更高标准,推动市场需求从“单一功能性替换”向“技术系统性升级”转型。
绿色化需求贯穿设备更新全链条,节能降耗与环境友好成为核心考量。一方面,随着轨道交通运营规模扩大,其能源消耗量快速增长,更新改造对节能技术提出更高要求。例如,南京地铁1号线供电系统设备更新改造项目,要求更新改造变电系统、接触网系统、新增变电所智能运维系统等;沈阳对地铁2号线的环控、照明、蓄电池以及1号线环控、蓄电池等系统进行绿色节能改造,以达到高效利用能源、降低能耗的目的。另一方面,设备等物资“再制造”回收利用需求旺盛,在更新改造项目采购需求中,采购方通常要求供应商对拆除的废旧物资进行合理处置。例如,南京地铁1号线通信信号系统、供电系统等更新改造项目均要求对既有设备拆除以及材料进行处置。

南京地铁1号线
智能化需求驱动运维与服务模式根本性变革,数据价值与智能决策成为核心竞争力。随着运营里程与设备规模的扩大,传统“事后维修”“定期保养”模式已难以适应超大规模路网的管理需求,基于AI、大数据、物联网的智能运维系统成为更新改造的刚需。例如,上海轨道交通1号线信号系统及配套更新改造工程车辆改造项目除了常规的信号设备更新,还要求实现DTO(准无人驾驶)功能;南京地铁1号线信号系统设备更新改造项目要求采用CBTC信号系统¹替换既有准移动闭塞系统,并要求具备智能运维、智能ATO²、降级快速恢复等创新技术。
(3)供应端:项目高门槛要求催生竞争模式转变
从2025年9-10月全国城市轨道交通设备更新改造中标情况来看,当前,城市轨道交通行业大规模设备更新已从“零配件更换”式的碎片化改造时期,逐步迈入“系统性、一站式、协同化”的整体更新周期。通过对中标候选人所属的竞争梯队、企业性质、核心业务及技术产品优势等维度分析后发现,在项目复杂性需求下,供应商更倾向于从“单打独斗”到“生态圈”竞争转变,行业龙头、细分领域专业化“尖兵”表现强势,跨界融合拓展轨道交通新业务的竞争者逐渐崭露头角。
联合体、合资公司模式竞争优势突出。2025年9-10月,共有4个项目的中标单位为联合体形式,数量占比达到28.57%、中标金额占比达到27.03%,通过整合各方优势,提供整体解决方案,既可有效分散项目执行中的技术、资金等风险,还有利于汇集设计、制造施工、设备供应等全产业链资源,形成技术协同效应。同时,中标单位中合资公司数量较多(共4家,占23.53%),特别是通过本地化合资深度绑定市场的趋势明显。例如,上海中车申通轨道交通车辆有限公司由中车株洲电力机车有限公司、中车株洲电机有限公司、上海申通地铁集团有限公司共同持股(比例为45.6:14.4:40),其中,上海申通地铁集团既是项目业主、也是车辆的长期运营方,这一股权结构表现为主机厂与运营方深度合作,实现了技术掌控力与运维需求理解度的高度结合,以便应对复杂系统工程对供应商的项目管理能力和供应链资源调配能力的更高要求。
“中车系”“通号系”等行业链主占据主导地位。运营方在涉及核心系统改造时,将安全质量风险控制置于首位,对长期技术保障和服务稳定性的现实需求更加突出,项目分配日益遵循“谁家孩子谁家抱”的行业默契、细分领域技术引领者“居上”的选择逻辑。例如,中国中车作为全球最大轨交装备制造商,掌握高铁、地铁整车及核心系统全产业链能力,作为主导地位突出的原制造商凭借对车辆平台的深度理解和技术延续性,既能确保技术适配性,又能实现责任闭环,在后续改造中享有天然的接续优势。同时,中国通号、中国中铁等国企在信号系统(CTCS-3列控)、工程装备(盾构机/TBM)等细分领域市场占有率为国内第一,交控科技、众合科技、卡斯柯等重点企业均在信号系统研发及应用实现自主化突破,技术壁垒极高,康尼机电、中兴系统分别在地铁车门、通信系统领域占据绝对优势,在竞争激烈的市场中打赢了生态位战争。

中车成都机车车辆有限公司生产的城轨地铁车辆
跨界融合新势力借势“卡位”。当前,轨交设备更新内涵正从“机械替代”向“数智赋能”演变,均提出更高的技术要求,为具备领先数字化转型服务能力的“跨界者”提供了解锁新赛道的新机遇。例如,沈阳新松是一家以机器人技术和智能制造解决方案为核心的高科技公司,依托信息化和自动化领域的技术积淀,持续拓展自动售检票系统、地铁综合监控系统、地铁智能化系统、机器人及智能仓储设备产品等智能交通业务;熊猫信息作为数智电子信息行业的领先者,跨界在地铁支付系统、智慧交通通信系统、无人驾驶技术、乘客报警系统领域取得显著进展,打造智慧交通研发中心、5G智慧轨道交通联合创新实验室、智能制造数字化工厂等高能级平台,正成为行业数字化转型的强大推动力。

随着城市轨道交通行业进入存量时代,市场竞争焦点正从单纯的产品竞争转向综合服务能力和长期合作价值的竞争。采购需求与竞争模式的转变,产业生态的两面性值得思考。一方面,深度绑定和稳定的合作关系确实能够降低项目执行风险,提高改造质量和后续服务水平;但另一方面,如果上述合作模式过度固化,可能会对市场竞争的充分性和技术创新的多样性产生负面影响。对于成都轨道交通产业而言,轨道交通设备更新改造市场增长下,抢滩市场仍存在许多机会,但竞争门槛也进一步提高。理解并适应这一变化,将是相关企业在未来市场竞争中的关键所在。因此,建议成都既要加强培育企业,推动在细分领域或关键技术上形成独特优势、提升竞争力,也要积极引导上下游企业开展合作、形成“抱团”优势,并为企业发展营造良好生态,推动轨道交通产业发展壮大与可持续发展。
(1)聚焦细分形成拳头产品,提升关键领域核心竞争力
聚焦系统先行示范,形成“成都造”品牌效应。紧跟轨道交通设备更新改造发展趋势,精准定位,锚定智能控制与绿色供能两大核心赛道集中先行培育,实现在行业中“卡位”。在智能控制领域,以成都交控轨道科技等企业为代表,深化全自动列车运行控制系统(FAO)的迭代升级,重点攻坚时速140公里市域全自动运行、“常规全自动+车车通信”等特色技术,推广“全电子联锁”“自主后备运行模式”等创新应用,推动27号线一期已验证的成熟方案转化为标准化产品,拓展全国城市轨道交通升级市场。在绿色供能领域,国内70%氢能轨道交通车型的氢动力系统都出自四川荣创新能动力系统有限公司,建议充分发挥此优势,在新都高新技术产业园区建设氢能源列车“研造修”一体化基地,整合本地氢能产业链资源,推动新青线等省内首条氢能源轨道交通线路落地。通过示范项目积累运营数据,优化燃料电池寿命和能效,形成覆盖西南地区的氢能装备供应链,助力成都成为全国氢能轨道交通创新高地。

成都地铁27号线一期
构建“产学研用”深度融合的产品孵化体系,加速科研成果向市场拳头产品转化。建议由政府引领、牵线搭桥,整合西南交大等高校的基础研究、铁二院等设计单位的工程标准、科技企业的产品开发与成都轨道集团的场景资源,组建实体化创新联合体。聚焦行业设备更新改造痛点难点,选定的拳头产品方向,共建中试熟化与示范应用平台,打通从核心技术、工程样机到商业应用的完整链条。通过这一闭环机制,利用真实运营数据持续驱动产品优化,从而在市场竞争中快速建立技术壁垒与品牌优势。
(2)引导企业加强深度合作,形成上下游供应带动效应
以龙头企业带头形成供应商规模集聚效应。推动中车成都、成都中车长客等本地主机厂继续巩固全产业链优势,通过和成都轨道集团等运营方合资、旗下核心子公司成立联合体等模式,加快从单纯设备供应商向全生命周期服务提供商的角色转变。鼓励龙头企业担当产业生态组织者,牵头构建运营开放、协同、高效的产业生态,提高本地根植性和产业带动力。针对轨道交通设备更新中老旧系统升级、智慧车站改造等痛点,建立“链主企业+中小企业”结对机制,成立产业联盟、创新联合体和供应商协会,联合上下游进行协同攻关。鼓励引导金融机构为链主企业配套的中小企业提供信贷支持。
推动细分领域技术优势企业重构供应链话语权。支持中铁二局、成都交控科技、新筑股份、运达科技等细分领域“链主”持续强化自身“硬科技”,借势转型提质、提升国产自主化,加快形成核心产品示范效应,并主动对接龙头企业技术需求及场景清单、融入产业创新发展“共同体”,积极在本轮更新改造周期“新旧动能转换”过程中,赢得更多市场曝光度和话语权。探索设立智能运维、绿色改造等专项引导基金,支持在细分领域形成技术壁垒的企业,瞄准未来“存量突围”的关键方向,加大智能运维、绿色低碳技术研发,从“设备供应商”转型为“全生命周期解决方案服务商”,借鉴交控科技围绕核心技术,将既有线路改造、智能运维作为战略重点,将设备数据技术转化为服务收入,力争在行业变革中占据制高点。
鼓励新势力企业跨界合作激活市场新趋势。深入研究本轮设备更新中钢轨智能探伤、隧道内部检测、设备状态监控等具体堵点痛点,通过常态化举办精准对接会、开展场景示范试点和形成标杆案例等方式,推动人工智能、激光技术、智能机器人、绿色氢能等硬科技产品与轨道交通产业的跨界深度融合,助力行业数字化、智能化、绿色化转型。鼓励具身科技、国软科技、东骏极光、荣创新能等本地“专精特新”“小巨人”企业,以主业核心技术(如人工智能、现代信息系统、新能源、新材料)为“锚”,通过与链主企业或运营单位深度合作,加速向智慧轨交、智慧运维、智能制造等未来高成长性赛道延伸。
(3)聚焦需求做优企业服务,助力企业拓市场抢订单
搭建完善服务平台促进信息交互与供需对接。依托成都市政府及成都市经信局的网站、微信公众号等平台,常态化动态更新国内外轨道交通项目招标信息,为在蓉企业获取信息提供集成整合的便捷渠道。发挥成都市民营经济发展促进中心作用,为本地轨道交通中小企业与行业龙头企业对接牵线搭桥,促进本地企业信息互联、需求对接。依托“成工精销・工业淘宝”等既有平台,建立轨道产业专区,定期发布链主企业零部件采购、技术协作等需求信息;发挥成都市对外开放合作促进中心作用,依托中欧中心等载体,举办轨道交通产业推介交流会等活动,构建线上线下融合的数字通路和立体化全球传播体系,营造产业协同与服务护航的发展生态,助力企业进一步拓展全球市场。

“成工精销・工业淘宝”手机端小程序
以大会大展为媒介助力企业提升行业影响力。充分发挥成都办会办展载体资源与经验优势,积极争取轨道交通行业大会大展在蓉举办,探索联合南京、株洲、青岛、重庆等轨道交通产业集聚地共同创办或承办专业性展会、论坛,促进行业信息在成都高频汇聚交换,为企业间的技术合作、贸易合作与信息交流创造更多机遇。大力支持企业参加中国国际轨道交通和装备制造产业博览会³(“轨博会”)、中国国际现代化铁路技术装备展览会⁴、德国柏林轨道交通技术展览会⁵等国内外高能级行业展会,推动企业新产品、新技术、新标准、新解决方案在业界有广泛影响力的平台上充分亮相,帮助各类企业进一步提升国际国内市场影响力。


文中图片来源:成都日报、“南京地铁”微信公众号、“新都发布”微信公众号、“成工精销・工业淘宝”手机端小程序。
文中数据来源:《上海市交通领域大规模设施设备更新专项工作方案》、《成都市交通运输领域大规模设备更新专项行动方案》、人民日报《今年超长期特别国债支持设备更新的投资补助资金带动总投资超1万亿元——大规模设备更新带来什么》。
文中注释说明:
1. CBTC信号系统(基于通信的列车自动控制系统)是通过无线通信网络实现车地双向实时信息交互的列车控制系统,该系统由控制中心设备、车站设备、轨旁设备、车载设备及网络通信设备构成,其中车载控制器(VOBC)与区域控制器(ZC)实现列车自动防护和自动驾驶功能。
2. 智能ATO是基于ATP(列车自动防护)系统的闭环自动控制系统,可在保障行车安全的前提下实现列车发车、区间运行、车站停车的全流程自动化控制。
3. 中国国际轨道交通和装备制造产业博览会是由中国国际贸易促进委员会与湖南省人民政府共同主办的国家级国际专业展会,聚焦轨道交通装备制造领域。
4. 中国国际现代化铁路技术装备展览会(MODERN RAILWAYS)是由中国国家铁路集团有限公司支持,中国铁道科学研究院集团有限公司与中国国际贸易中心股份有限公司共同主办的国际铁路行业展会,每两年举办一届,现为亚洲规模最大的铁路专业展览。
5. 德国柏林轨道交通技术展览会由德国柏林国际展览有限公司Messe Berlin GmbH主办,全球轨道交通领域规模最大的专业展会,每两年在德国柏林举办,是轨道交通行业的晴雨表。
